珈創生(sheng)物 —— 生(sheng)物技(ji)術服務與研發為一體的(de)高(gao)新技(ji)術企業
優質高效透明(ming)
High quality, efficient and transparent
發(fa)布時間:2019-08-26 14:56 信息來源(yuan): 閱讀(du)次(ci)數: 次(ci)
今天上午,新(xin)修訂的《中華(hua)人民共(gong)和國藥品管理法》經十三屆全國人大常委會第十二(er)次會議表決通過,將于(yu)2019年12月1日起施行。
修訂后(hou)的(de)藥品(pin)管(guan)(guan)理法(fa)(fa)(fa)共(gong)十(shi)二(er)章155條修訂后(hou)的(de)藥品(pin)管(guan)(guan)理法(fa)(fa)(fa)共(gong)十(shi)二(er)章155條。此次(ci)(ci)《藥品(pin)管(guan)(guan)理法(fa)(fa)(fa)》自(zi)1984年頒布以來(lai)第二(er)次(ci)(ci)進(jin)行系統性、結構性的(de)重大修改,將(jiang)藥品(pin)領(ling)域改革(ge)成果和行之(zhi)有效的(de)做(zuo)法(fa)(fa)(fa)上升為(wei)法(fa)(fa)(fa)律,將(jiang)為(wei)公眾健(jian)康提供更(geng)有力的(de)法(fa)(fa)(fa)治保障。
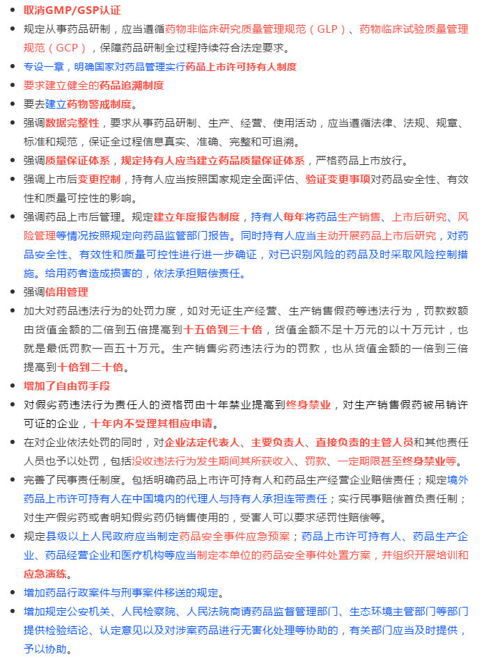
新版(ban)《藥(yao)品管理法(fa)》修(xiu)改總結如下:
《藥(yao)品(pin)管理(li)法(fa)(fa)(fa)》是我國(guo)藥(yao)品(pin)監管的基本法(fa)(fa)(fa)律(lv)。現(xian)行(xing)(xing)(xing)《藥(yao)品(pin)管理(li)法(fa)(fa)(fa)》于1984年(nian)(nian)制定,2001年(nian)(nian)首次(ci)(ci)全(quan)面修(xiu)(xiu)訂(ding),2013年(nian)(nian)和2015年(nian)(nian)兩次(ci)(ci)修(xiu)(xiu)正(zheng)部分條款(kuan)。2018年(nian)(nian)10月,十三(san)屆全(quan)國(guo)人大(da)(da)常委(wei)會(hui)(hui)第(di)六次(ci)(ci)會(hui)(hui)議對《藥(yao)品(pin)管理(li)法(fa)(fa)(fa)(修(xiu)(xiu)正(zheng)草案(an))》進(jin)行(xing)(xing)(xing)初次(ci)(ci)審(shen)(shen)議。審(shen)(shen)議中(zhong),有意(yi)見提出現(xian)行(xing)(xing)(xing)《藥(yao)品(pin)管理(li)法(fa)(fa)(fa)》自2001年(nian)(nian)修(xiu)(xiu)改(gai)以來(lai),沒有進(jin)行(xing)(xing)(xing)大(da)(da)的修(xiu)(xiu)改(gai),建議將歷年(nian)(nian)來(lai)藥(yao)品(pin)領域改(gai)革成果和行(xing)(xing)(xing)之有效的做法(fa)(fa)(fa)上升為法(fa)(fa)(fa)律(lv),將修(xiu)(xiu)正(zheng)草案(an)改(gai)為修(xiu)(xiu)訂(ding)草案(an)。2019年(nian)(nian)4月,十三(san)屆全(quan)國(guo)人大(da)(da)常委(wei)會(hui)(hui)第(di)十次(ci)(ci)會(hui)(hui)議對《藥(yao)品(pin)管理(li)法(fa)(fa)(fa)(修(xiu)(xiu)訂(ding)草案(an))》進(jin)行(xing)(xing)(xing)審(shen)(shen)議。2019年(nian)(nian)8月26日,十三(san)屆全(quan)國(guo)人大(da)(da)常委(wei)會(hui)(hui)第(di)十二(er)次(ci)(ci)會(hui)(hui)議進(jin)行(xing)(xing)(xing)第(di)三(san)次(ci)(ci)審(shen)(shen)議并表決通過。
轉自:GMP辦公室公眾號